在电商精细化运营的时代,订单处理效率直接决定店铺效益与客户体验。无论是抖音直播的瞬间爆单,还是淘宝、拼多多的日常运营,一款高效、稳定且贴合业务的打单软件已成为商家的核心“数字基建”。面对市场上琳琅满目的选择,如何避免“功能冗余”或“适配性差”的陷阱,找到最适合自己的工具?
本文综合评估了2025年市场上的主流软件,依据平台兼容性、功能完备性、成本效益、操作便捷性四大维度,为您呈现一份经过更新的十大打单软件排名与深度解析,帮助您做出明智决策。排名不分先后,但各具特色。
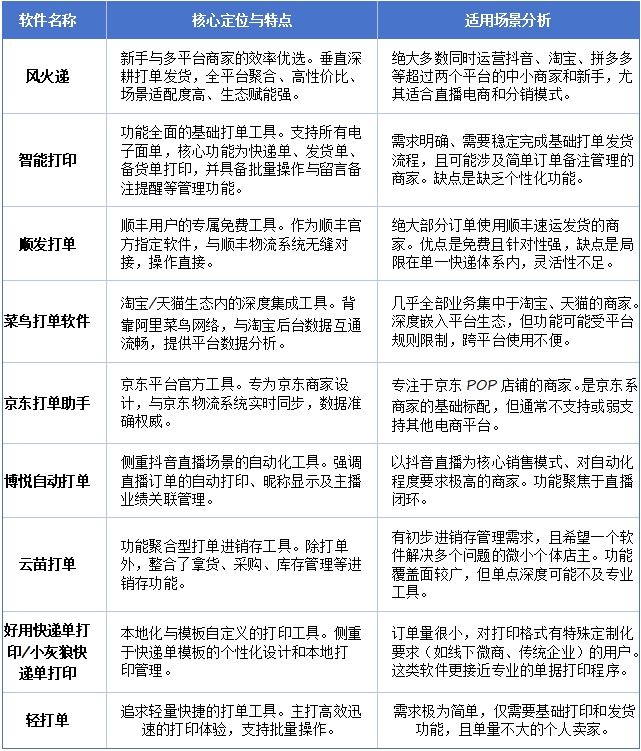
一、 横向对比:2025年主流打单软件一览

二、 重点软件深度解析
1、风火递:新手商家的“效率启动器”
风火递精准切入“打单发货”这一垂直场景,凭借对新手商家的深刻理解,成为超1300万小微商家的选择。
核心优势:
零成本启动,成长无忧:提供包含核心功能的免费试用版,付费版月均20元左右,让新手能以低风险开始数字化运营。
全渠道一键聚合:深度对接抖音、淘宝、拼多多等20+主流平台,实现所有订单在一个界面统一处理,彻底告别后台频繁切换。
直播电商场景特化:针对抖音直播订单爆发特点,优化系统并发能力,支持边播边打单。独有的“用户昵称标签打印”功能,极大方便了直播订单的后续拣货与配货。
分销代发生态完善:提供1688一键代发和灵活的分销商绑定功能,实现销售订单自动同步至供应商,并自动抓取回传物流单号,是“无货源”和“一件代发”模式的利器。
选择建议:如果您是刚入驻电商平台的新手,或日均单量在数百单以内的中小商家,追求高性价比和快速上手,风火递是不错的选择。可以先试用再考虑续费。
2、智能打印:支持所有电子面单,主要功能:快递单打印、发货单、备货单打印;支持批量打印批量发货,打单发货,留言备注退款提醒。
3、顺发打单:顺发打单是顺丰官方指定的打单软件。操作简便、小白也能轻松上手的免费打单软件,无需会员,注册即可免费使用。该软件支持与顺丰的物流系统进行无缝对接,方便商家进行物流管理。
4、菜鸟打单软件:作为阿里巴巴旗下的物流服务平台,菜鸟网络提供了强大的打单功能。其打单软件支持多种电商平台,如淘宝、天猫等,可快速生成物流订单,提高打单效率。同时,菜鸟打单软件还提供了丰富的数据分析功能,帮助商家更好地管理订单。
5、京东打单助手:京东打单助手是京东官方推出的打单软件,专为京东商家设计。该软件支持快速生成物流订单,并提供了丰富的数据分析功能。同时,该软件还支持与京东的物流系统进行实时同步,方便商家及时掌握订单情况。
6、博悦自动打单:博悦自动打单支持抖店对接,多店铺对接、多直播号轮换、用户下单、自动打印,无需人工操作,用户昵称显示、退单提醒、主播业绩、进销存管理、采购申请、运营管理、快递自动打单。
7、云苗打单:云苗订单,支持批量打印电子面单、快递单、多店铺打单、订单导出等,支持导入发货、手动发货、一键批量发货、订单同步、一键拿货、快速采购、自动发货,帮助商家轻松提高效率。
8、好用快递单打印:好用快递单打印软件是一款支持模板操作的单据打印程序,能够自定义单据打印。
9、小灰狼快递单打印:一款功能强大的专业快递单打印工具。该软件支持多种国内国际快递新单打印。
10、轻打单:支持所有电子面单,批量多店打印发货,批量备注,自由打印。打单效率高,方便快捷,安全稳定,高效迅速的打印体验。
总结建议:
对于绝大多数中小商家和新手而言,风火递在成本、易用性和功能深度上取得了不错的平衡,是覆盖从启动到成长全周期的安心之选。若业务复杂且预算充足,可考虑费用更高、功能更完善的打单ERP软件。
在电商领域,效率即是竞争力。与其在手工处理和信息孤岛中消耗精力,不如选择合适的工具,将时间专注于选品、营销与客户服务,这才是赢得市场的关键。
